春运2025丨春运气象服务专报(2月1日)
一、全国天气实况
(1)河南湖北新疆等地出现雨雪天气
昨日(1月31日),河南中南部、湖北北部、山东西南部及新疆北部、青海东南部、川西高原北部等地部分地区出现小到中雪或雨夹雪,河南信阳和南阳、新疆伊犁等地局地大雪。
(2)广西湖南江西浙江等地出现中到大雨
广西东北部、广东东部沿海、湖南西南部和东北部、江西北部、安徽南部、江苏南部、上海、浙江北部等地部分地区出现中到大雨,局地暴雨。另外,西藏、青海南部、川西高原、云南西北部等地出现7~9级阵风。
二、全国天气预报
2月1日至2日,甘肃、陕西南部、河南南部、湖北西北部及川西高原北部、新疆北部等地有小到中雪或雨夹雪,甘肃中部局地大雪(5~7毫米);南方大部地区有小到中雨。2日至3日,将有一股冷空气影响中东部地区,大部气温下降4~6℃,西北地区东南部、华北北部、东北地区、江南东部、华南等地部分地区下降6~8℃,北方地区伴有4~5级风,阵风7~8级。东部和南部海域有6~8级、阵风9级大风。
预计,1日夜间至2日上午,河北中南部、湖北北部、四川盆地西部和南部、重庆西部等地的部分地区有大雾(见图1)。另外,1日,河北中南部沿山、汾渭平原中南部等地的部分地区有轻至中度霾。2日,受烟花炮竹燃放影响,中东部地区部分城市有轻至中度霾,局地重度霾。

图1 全国雾预报图(2月1日14时-2日14时)
未来两天具体预报如下:
2月1日14时至2日08时,新疆沿天山地区和南疆西部山区、西藏西部和东南部、青海北部、甘肃大部、陕西南部、河南中南部、湖北西北部等地部分地区有小雪或雨夹雪。江淮中西部、江汉南部、江南、西南地区东部、华南北部、台湾岛等地部分地区有小到中雨。内蒙古中部和西北部、辽东半岛、山东半岛、浙江北部和东部、西藏大部等地有4~6级风,其中,西藏中西部等地部分地区有7~9级风(见图2)。

图2 全国降水量预报图(2月1日14时-2日08时)
2月2日08时至3日08时,内蒙古东北部、黑龙江大部、吉林东北部、新疆北部、青海东北部、甘肃中东部、陕西中部、川西高原东部等地部分地区有小雪或雨夹雪,其中,青海东北部、甘肃中部和东南部等地局地有中到大雪(5~7毫米)。江淮西南部、江汉南部、江南、西南地区东部、云南东部、华南大部、台湾岛等地部分地区有小到中雨。内蒙古中部、辽东半岛、河北北部、天津、山东半岛、浙江北部和东部、青海东部、西藏大部等地有4~6级风,其中,西藏中西部和浙江东北部沿海等地部分地区有6~8级风(见图3)。

图3 全国降水量预报图(2月2日08时-3日08时)
三、北京地区天气预报
预计,未来两天北京地区天气以阴天到多云为主;2月1日近地面湿度增大,有零星小雪,能见度有所下降,夜间最低能见度3~6公里;2日受冷空气影响,有3级左右偏北风,阵风5、6级,能见度转好;期间白天最高气温1~4℃,夜间最低气温-6~-5℃具体天气预报见附表。

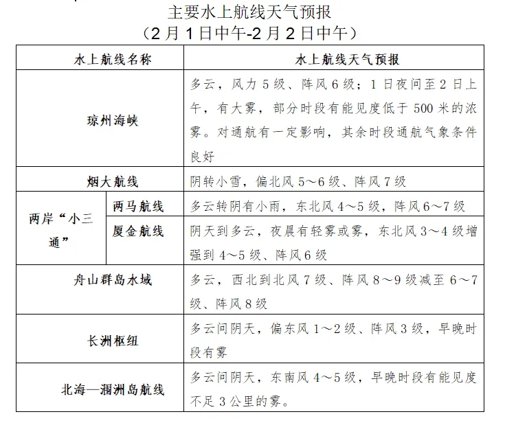
四、海上天气预报
预计2月1日午后至夜间,黄海中部和南部海域、东海大部海域、台湾海峡、台湾以东洋面、南海东北部海域、巴士海峡将有6~7级、阵风8级的偏北或东北风,其中黄海东南部和东海东北部的部分海域风力可达8级、阵风9级。1日夜间至2日上午,琼州海峡、广西沿岸海域、雷州半岛东部沿岸海域将有能见度不足1公里的大雾,其中琼州海峡部分时段将有能见度不足500米的间歇性浓雾。北部湾北部海域、南海西北部海域将有轻雾,能见度不足10公里。
2日白天至夜间,渤海、渤海海峡、黄海大部海域、东海大部海域、台湾海峡、台湾以东洋面、巴士海峡、南海北部海域、北部湾将有6~7级、阵风8级的西北或东北风。2日夜间至3日上午,琼州海峡、雷州半岛东部沿岸海域将有轻雾,能见度不足10公里。
五、全国公路交通影响预报
预计2月1日14时至2日14时,内蒙古东北部、黑龙江西北部、吉林西部、新疆北部、西藏东南部、青海北部和东部、甘肃大部、宁夏西南部、陕西南部、河南中南部、湖北西北部、安徽西部、川西高原东北部等地部分道路受降雪或雨夹雪影响,发生道路湿滑、结冰、积雪的风险较高;西藏东南部、湖北中南部、湖南、江西、安徽中西部、江淮中西部、江汉南部、江南、西南地区东部、华南北部和西部等地部分道路受降雨影响,发生道路湿滑的风险较高;河北中部和南部、湖北北部和东南部、四川东部、重庆西部、贵州西部等地局地道路需防范低能见度对交通出行的影响(见图4)。

图4 全国公路气象预报图(2月1日14时至2日14时)
主要公路路段气象影响预报
(2月1日14时-2日14时)
受小到中雪或雨夹雪影响的主要路段有:
G3京台高速安徽庐江境内路段
G4京港澳高速河南临颍—豫鄂省界段
G5京昆高速陕西户县—汉中段
G6京藏高速冀蒙省界境内路段、甘肃白银—青海民和—乐都段
G7京新高速冀蒙省界境内路段、新疆小草湖境内路段、乌鲁木齐境内路段
G10绥满高速哈尔滨—黑龙江大庆段
G1011哈同高速哈尔滨—黑龙江胜利段
G1111鹤哈高速黑龙江绥化—哈尔滨段
G22青兰高速甘肃定西—兰州段
G30连霍高速西安—甘肃北道—安西段
G36宁洛高速河南周口—宝丰段
G40沪陕高速皖豫省界—河南光山—内乡段、豫陕省界—陕西蓝田段
G4212合安高速安徽庐江境内路段
G45大广高速河南周口—豫鄂省界段
G55二广高速河南南召—豫鄂省界—湖北襄阳—宜城段
G65包茂高速西安—陕西柞水段
G70福银高速湖北枣阳—鄂陕省界—陕西蓝田段
G75兰海高速兰州—甘肃临洮段
张石高速河北张北境内路段
兰南高速河南平顶山—南阳段
商周高速河南周口境内路段
新阳高速河南新蔡—泌阳段
郑石高速河南宝丰—南召段
102国道吉林扶余—黑龙江双城—哈尔滨段
105国道安徽六安—霍山段
106国道河南项城—潢川段
107国道河南漯河—豫鄂省界段
108国道西安—陕西宁强段
109国道甘肃白银—青海民和—乐都段
110国道冀蒙省界—内蒙古兴和段
111国道内蒙古乌兰浩特境内路段、黑龙江泰来境内路段
202国道黑龙江青冈—黑吉省界段
203国道黑龙江安达—吉林松原段
206国道合肥—安徽桐城段
207国道内蒙古太仆寺旗—蒙冀省界—河北张北段、河南南召—豫鄂省界—湖北襄樊段
209国道山西五寨—岢岚段、河南卢氏—豫鄂省界—湖北郧县—房县段
210国道西安—陕西镇巴段
212国道兰州—甘肃陇南段
213国道兰州—甘川省界—四川若尔盖—汶川段
215国道甘肃阿克塞—甘青省界—青海鱼卡—大柴旦段
216国道新疆阿勒泰—切尔克齐段、乌鲁木齐境内路段
217国道新疆阿勒泰—布尔津段、新疆克拉玛依—乔尔玛段
218国道新疆那拉提境内路段
221国道哈尔滨—黑龙江胜利段
222国道哈尔滨—黑龙江绥化段
227国道青海青石咀—青甘省界—甘肃民乐—张掖段
301国道黑龙江帽儿山—安达段
302国道吉林前郭尔罗斯—内蒙古乌兰浩特段
309国道甘肃甘沟驿—兰州段
310国道西安—陕甘省界—甘肃北道—天水段
311国道河南襄城—太平段
312国道安徽六安—皖豫省界段、河南潢川—镇平段、陕西商南—蓝田段、宁夏隆德—甘肃静宁—安西段、新疆鄯善境内路段、乌鲁木齐—新疆精河段
314国道新疆托克逊—库米什段
315国道青海大柴旦—一里坪段
316国道湖北枣阳—陕西白河—甘肃两当—兰州段
317国道四川汶川—理县段
318国道四川泸定境内路段、西藏波密—林芝段
受雾影响的主要路段有:
G3京台高速安徽休宁境内路段
G4京港澳高速河北涿州—保定段、石家庄—河北邢台段
G5京昆高速河北涿州—保定段、四川雅安境内路段
G18荣乌高速河北霸州—徐水段
G20青银高速石家庄境内路段
G35济广高速安徽亳州境内路段
G40沪陕高速河南西峡境内路段
G42沪蓉高速湖北宜昌境内路段
G50沪渝高速湖北宜昌境内路段
G56杭瑞高速杭州境内路段
G60沪昆高速贵州平坝—安顺段、贵州晴隆—云南富源段
G65包茂高速重庆境内路段、重庆界石境内路段
G75兰海高速重庆北碚—綦江段
G76厦蓉高速四川泸州—隆昌段
G85渝昆高速重庆—重庆永川段、四川宜宾境内路段
G93成渝环线重庆璧山—四川雅安—名山段
邢临高速河北邢台境内路段
保沧高速河北保定境内路段
郑少洛高速河南登封境内路段
永登高速河南登封境内路段
随岳高速湖北随州境内路段
长浏高速湖南浏阳境内路段
105国道安徽亳州境内路段
106国道河北固安—任丘段、湖北通山境内路段
107国道河北涿州—保定段、石家庄—河北邢台段
108国道四川雅安—荥经段
112国道天津—河北霸州—高碑店段
205国道安徽谭家桥境内路段
207国道河南登封境内路段
210国道重庆—重庆綦江段
212国道重庆境内路段
308国道石家庄境内路段
311国道安徽亳州—河南鹿邑段、河南西峡境内路段
312国道河南内乡—西峡段
316国道湖北随州境内路段
318国道安徽青阳境内路段、湖北猇亭境内路段、四川雅安境内路段
319国道长沙境内路段、重庆—重庆铜梁段
320国道贵州清镇—平坝段、贵州关岭—盘县段
321国道四川叙永—纳溪段
324国道贵州安龙境内路段
六、全国铁路交通气象影响预报
1日中午至2日中午,
受中雪影响:
普速:兰渝(渭源-临江铺)、南疆(伯信特-塔塔尔)、宁西(铁峪铺-内乡)、浩吉(五里川-内乡西)、襄渝(花果-蜀河)、陇海(渭南镇-鸳鸯镇)。
受小雪影响:
普速:兰新(兰州西普速场-阿拉山口)、包兰(柳家庄-兰州东)、南疆(托克逊-焉耆)、滨洲(肇东-大庆东)、焦柳(临汝镇-宝丰)、陇海(张茅-兰州西普速场)。高速:京哈高速(扶余北-双城北)、兰新客专(兰州西(高)-乌动车所)。
受雨夹雪影响:
普速:京九(淮滨-新县)、京广(长葛-广水)、宝成(宝鸡-灭火沟)、焦柳(商酒务-朱市)、襄渝(老河口东-麻柳)、陇海(张茅-三阳川)。高速:京广高速(二郎庙线路所-孝感北)、沪蓉(南分路-墩义堂)。
受7级及以上大风影响:
普速:兰新(了墩-红台)、青藏(刚察-拉萨西)。高速:兰新客专(红层南-小草湖西)。
受大雾到浓雾影响:
普速:京九(南宫东-泗店)、京广(横沟桥-官塘驿)、京沪(晏城-张夏)、兰新(昌吉-石河子)、宝成(李家河-虞关)、沪昆(天龙-么铺)、沪蓉(南分路-宜昌南)、襄渝(达州-广安)。高速:京广高速(咸宁北-赤壁北)、京沪高铁(德州东-泰安)、沪昆高速(醴陵东-富源北)、沪蓉(南分路-宜昌南)。
受中度到重度霾影响:
普速:京九(固安-西张店)、京哈(玉田县-唐山北)、京哈唐包联(唐山北-丰润西)、京广(高碑店-岳阳北)、京沪(安定-北仓)、宝成(宝鸡-红花铺)、焦柳(月山-枝城)、襄渝(老河口东-冷水)、陇海(沙塘-石家滩)。高速:京哈(秦皇岛-东戴河)、京哈高速(姚家窝堡-沈阳西)、京广石太高速联(石家庄高速场-北降壁线路所)、京广高速(涿州东-岳阳东)、京沪高铁(北京南-京津线路所)、沪蓉(渭沱-三星)。
七、全国机场气象影响预报
预计1日中午至2日中午,内蒙古中部、吉林、辽宁、河北、北京、天津、山西北部、山东北部、云南、贵州、广西、湖南、江西、浙江等地的中低空空域有轻度颠簸;新疆北部、甘肃、宁夏、内蒙古中东部、黑龙江、吉林、辽宁、河北北部、北京、天津、陕西南部、山西南部、山东南部、河南、湖北北部、安徽北部等地的低空空域有积冰条件。
1日中午至2日中午,西宁、兰州等机场有小雪;2日凌晨至早间,雷州半岛、海南东部地区将受海雾低云的影响,其中,海口机场预计有60~90米高的低云。

八、长江干线航道气象影响预报
1日白天,长江干线四川、重庆、湖北、江西、安徽、江苏大部航段受雨雾影响,能见度低。湖北、江西、安徽、江苏部分航段有5~7级阵风。低能见度影响航段:宜宾-重庆、重庆-三峡、三峡-宜昌、宜昌-荆州、荆州-岳阳、岳阳-武汉、武汉-九江、九江-安庆、安庆-南京、南京-太仓;大风影响航段:三峡-宜昌、宜昌-荆州、荆州-岳阳、岳阳-武汉、九江-南京、南京-太仓。
1日夜间,长江干线四川、重庆、湖北、江西、安徽、江苏大部航段受雨雾影响,能见度低。湖北、江西、安徽、江苏部分航段有5到7级阵风。低能见度影响航段:宜宾-重庆、重庆-三峡、三峡-宜昌、宜昌-荆州、荆州-岳阳、岳阳-武汉、武汉-九江、九江-安庆、安庆-南京、南京-太仓;大风影响航段:三峡-宜昌、宜昌-荆州、荆州-岳阳、岳阳-武汉、九江-南京、南京-太仓。
九、琼州海峡天气预报
预计1日中午到2日中午,琼州海峡,多云,早晚时段有轻雾或雾,部分时段不足500米,风力5级、阵风6级,有雾时琼州海峡航段能见度差,对通航有一定影响。

十、关注与建议
今明两天甘肃、陕西、河南、湖北等地仍有雨雪天气,建议继续做好交通安全管理及春节文化活动管理工作。琼州海峡、华南沿岸海域关注大雾对航运影响。2日至3日冷空气将影响中东部地区,气温下降明显,北方伴有大风天气,建议做好简易设施防风加固工作;东部和南部海区风力较大,注意对海上交通的危害。
